文 号:武政办〔2021〕28号 |
信息分类: 其他 |
|
发文机构:福布斯(中国)官方网站 商务局 |
成文日期:2022-04-08 16:49 |
|
名 称:市人民政府办公厅关于印发武汉市大力推进招商引资工作实施方案的通知 |
||
各区人民政府,市人民政府各部门:
《武汉市大力推进招商引资工作实施方案》已经市人民政府同意,现印发给你们,请认真组织实施。
武汉市人民政府办公厅
2021年3月28日
武汉市大力推进招商引资工作实施方案
为贯彻市委、市人民政府决策部署,大力推进科技创新提能、产业转型提升工作,以开展高质量招商引资助力加快打造“五个中心”、建设现代化大武汉,特制订本方案。
一、工作目标
把招商引资作为“一号工程”“一把手工程”,2021年全市招商引资到位资金和实际利用外资质量进一步提升,招商引资签约项目结构进一步优化。具体目标为:
——招商引资到位资金总额预期目标为9330亿元,拼搏目标为9360亿元;
——产业项目到位资金占比预期目标为36.5%,拼搏目标为40%;
——实际利用外资增幅预期目标为8%,拼搏目标为9%;
——商务部口径实际利用外资(FDI)增幅预期目标为15%,拼搏目标为18%。
二、主要任务
(一)制定重点产业招商图谱。精准精细绘制武汉市重点产业招商指南(2021),紧盯产业链缺失环节和短板弱项,明细“965”产业体系各个产业的产业图谱、目标企业清单、产业集聚区域。各区(含开发区,下同)根据“一区一表”“一业(链)一表”,统筹整合本地产业链供应链需求,制定各区“一谱一策三清单”(一本产业发展图谱,一套促进产业发展政策,梳理形成重点企业、重点项目、重点平台等三张清单),深化细化招商路径,加强产业平台建设,实施挂图作战、对标对表推进,切实提升优化产业生态。
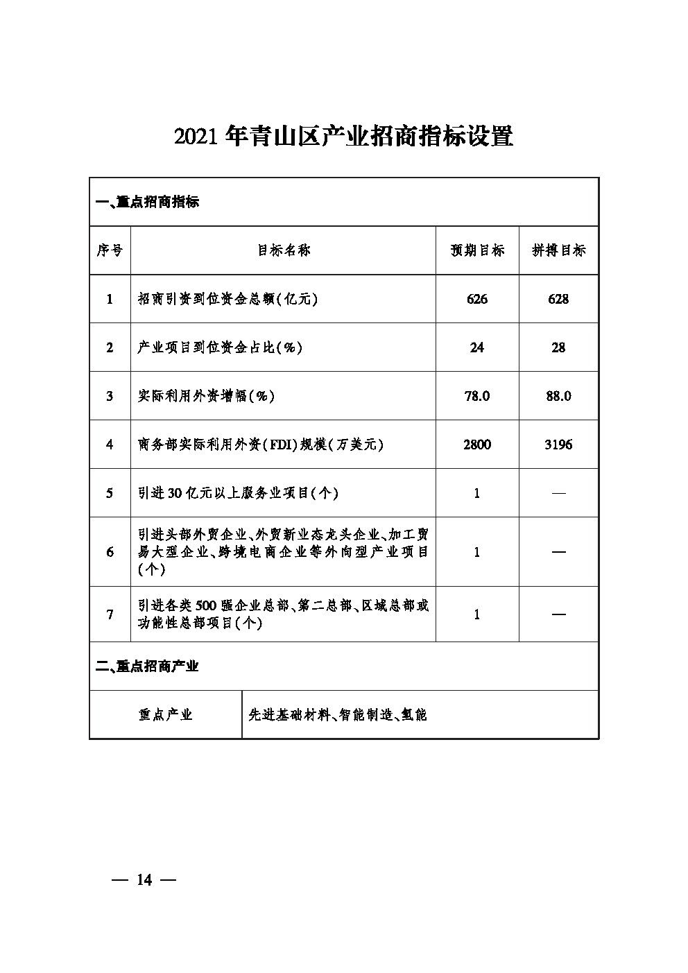
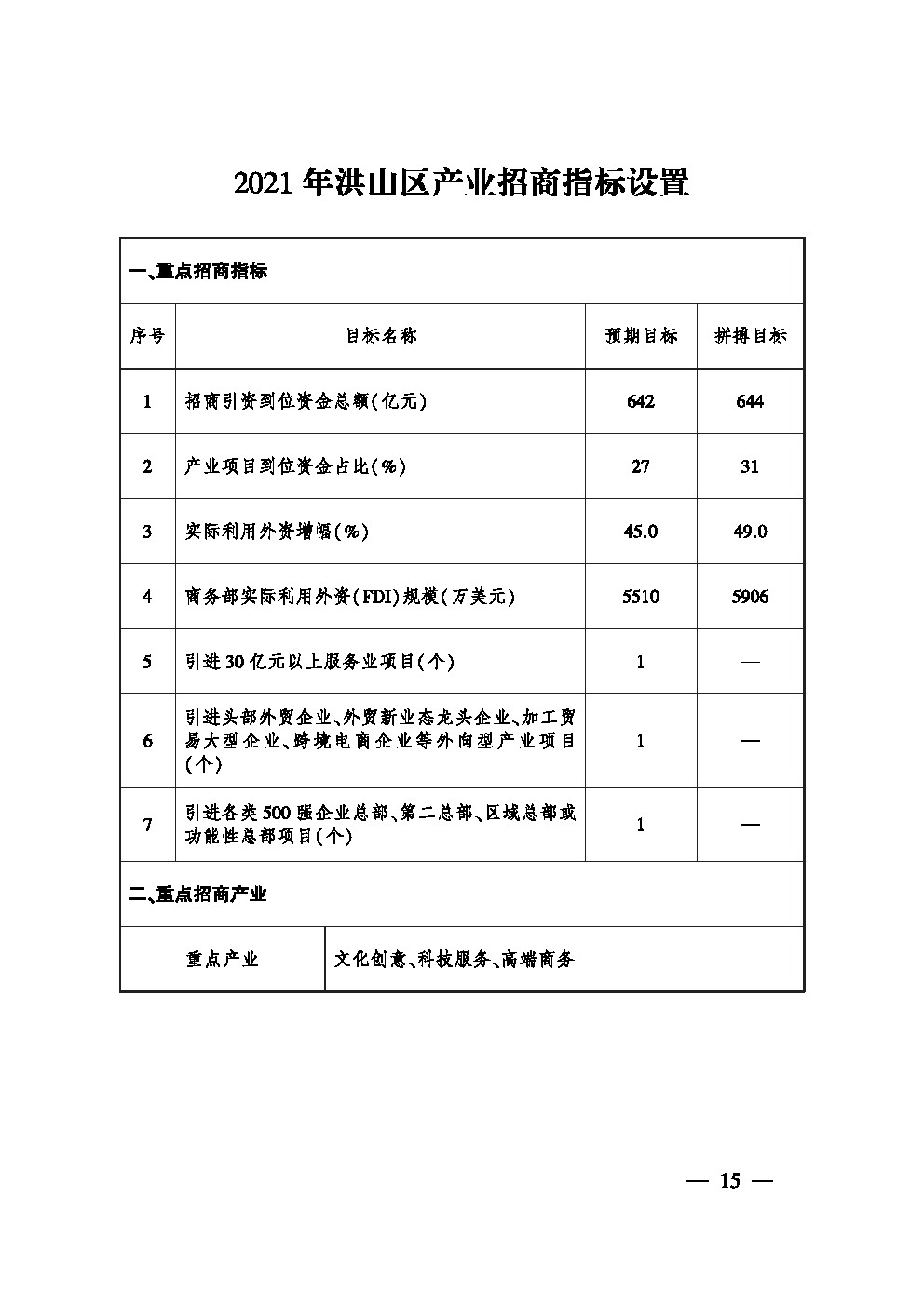
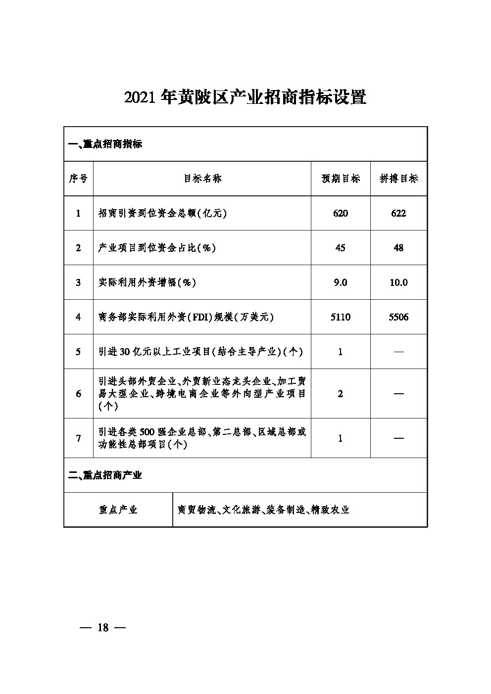
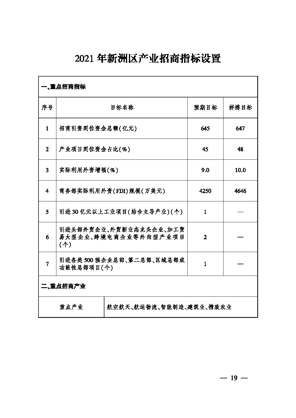
(二)聚焦主导产业招大引强。各区和市直有关部门要瞄准世界企业500强、中国企业500强、中央企业和地方国企、中国民营企业500强以及大型跨国公司精准招商,引进一批投资规模大、产业带动力强的重点产业项目。2021年,各中心城区招商引资到位资金总额目标不少于569亿元,产业项目到位资金占比不低于22%;各新城区招商引资到位资金总额目标不少于569亿元,产业项目到位资金占比不低于45%;三大国家级开发区招商引资到位资金总额目标分别不少于724亿元,产业项目到位资金占比不低于50%。各区要围绕主导产业招大引强,各中心城区引进30亿元以上服务业项目不少于1个,各新城区引进30亿元以上工业项目不少于1个,三大国家级开发区各引进30亿元以上工业项目2个(其中50亿元以上项目1个)、30亿元以上服务业项目1个。鼓励各开发区、新城区引进100亿元以上工业龙头项目。聚焦总部经济发展,开展总部招商,大力引进企业综合性总部、区域总部、功能性总部项目,三大国家级开发区各引进总部项目不少于2个,中心城区和新城区各引进总部项目不少于1个。
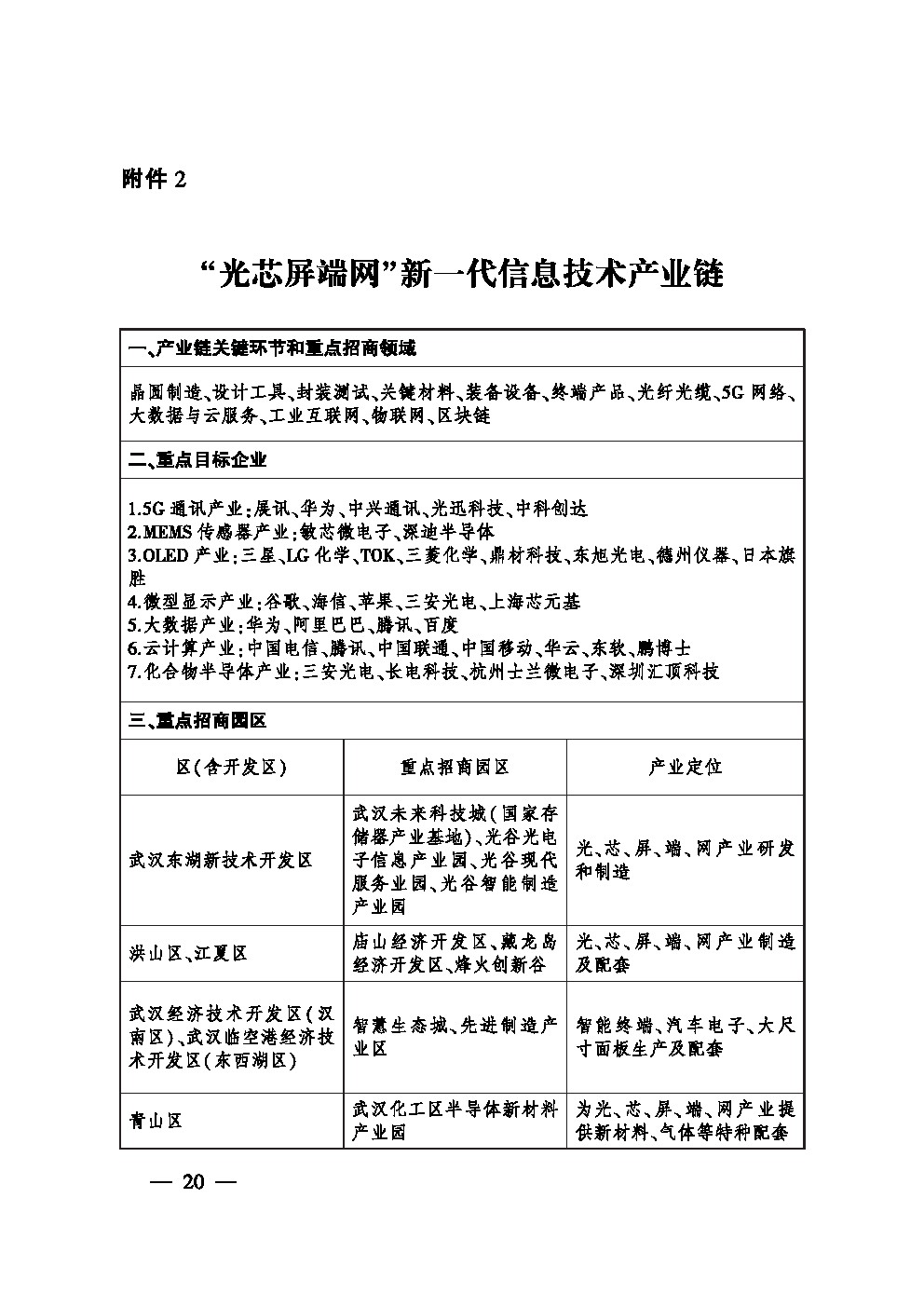
(三)开展产业链精准招商。按照重点产业招商图谱,制定产业链上中下游关键环节强链补链稳链招商攻坚清单,围绕产业发展策划项目,围绕项目需求、现有重点企业合作需求寻找目标企业。“光芯屏端网”新一代信息技术产业链方面,主攻晶圆制造、设计工具、封装测试、关键材料、装备设备、终端产品等关键环节;大健康和生物技术产业链方面,主攻制药设备、新药研发、医疗器械、互联网医疗、生物育种等关键环节;高端装备和先进基础材料产业链方面,主攻3D打印与激光加工装备、机器人、轨道交通装备、新材料等关键环节;汽车制造与服务产业链方面,主攻新能源整车制造、关键核心零部件、智能网联汽车等关键环节。
(四)开展创新链招商。围绕产业链部署创新链,紧扣“965”产业体系中具体产业链的“卡脖子”环节,面向高校院所、跨国科技公司、知名科技企业、知名研发机构、知名创投机构等开展定向招商,力争引进各类研发机构、科技孵化器、创新平台、创投基金等各类创新实体10家以上。支持企业与科研院所、高校开展协同创新,推动产学研融合发展。发挥武汉科教优势,积极开展校友招商,联合在汉高校校友会策划开展校友回汉招商系列活动,引进校友创新创业项目。
(五)引进外向型产业项目。各区要大力引进境外世界企业500强、跨国公司来汉设立区域总部、研发中心、投资性公司,推动国际国内产业链对接融合。充分利用湖北自由贸易试验区武汉片区、武汉东湖综合保税区、武汉经开综合保税区、武汉空港新港综合保税区等对外开放平台,大力引进头部外贸企业、外贸新业态龙头企业、加工贸易大型企业、跨境电商企业等外向型产业项目。全市新引进外向型产业项目不少于24个,其中,武汉东湖新技术开发区不少于5个,武汉经济技术开发区(汉南区)、武汉临空港经济技术开发区(东西湖区)分别不少于3个。
(六)建立利益共享机制。研究制定利益共享机制,支持各区按照主导产业开展项目引进,对引进不属于自身区域主导产业的项目流向主导产业所属区的,项目成功落地后可在目标考核中对提供项目信息的区按照一定比例予以支持,引导各区错位发展、良性竞争。
三、工作保障
(一)健全工作机制。建立全市重点产业招商项目推进工作机制,按照“一链一专班”、市区联动、部门协作的模式,组建若干个重点产业招商工作专班,负责落实“一链一表”招商任务,主导重大产业项目引进洽谈、布局选址、政策支持等工作。各区要“一把手”挂帅,围绕“一区一表”“一链一表”(附后),聚焦主导产业招商,细化工作推进方案,确保完成各项目标任务。
(二)强化政策支撑。梳理全市重点产业发展政策,编印全市招商引资政策汇编,修订完善全市招商引资奖励办法,加大政策吸引力度。各行业主管部门在政策制定时要加大对重点行业培育、创新、发展、壮大的支持力度,形成政策合力。
(三)加强考核督办。实行月通报、季考评、年考核工作推进机制,确保各项指标按时序进度推进。对各区、市直各有关部门开展招商引资活动、重大项目引进等情况进行通报排名,确保全市形成招商合力。对各区产业招商中的主要成效、经验做法进行推广交流,并在新闻媒体上集中宣传报道,形成产业招商工作时不我待的良好氛围。


























站点地图智能问答
版权所有:福布斯(中国)官方网站
| 鄂ICP备05009168
鄂公网安备 42011102000076号 | 政府网站标识码:4201110038
主办单位:福布斯(中国)官方网站
| 承办单位:福布斯(中国)官方网站
大数据中心 | 联系地址:福布斯(中国)官方网站
珞狮路300号 | 邮编:430070
政府各机构联系电话 | 网站技术支持:027-87673391 | 网站运维邮箱:htfw@fubusi.org